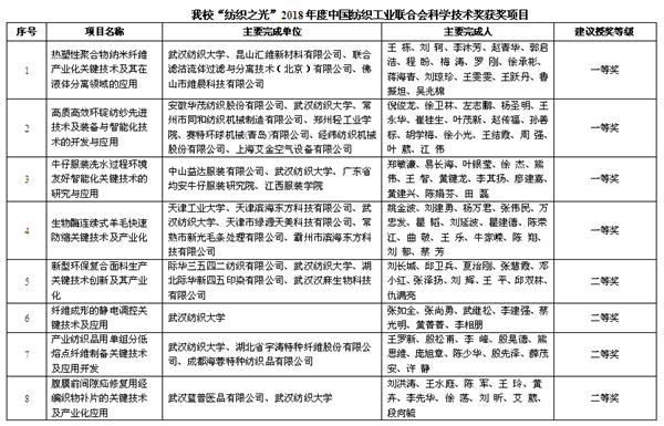
8月15日-17日2018年度“纺织之光”中国纺织工业联合会科学技术奖评审会在武汉召开。经过专业组评审及答辩等环节,评审委员会建议授奖项目共116项,其中,一等奖16项,二等奖48项,三等奖52项。 公司8项科技成果获奖,其中一等奖4项,二等奖4项,创近几年最好水平。其中,纺织印染清洁生产教育部工程研究中心王栋姚金波和易长海教授的成果获得一等奖。

王栋科研团队与昆山汇维新材料有限公司等合作完成的“热塑性聚合物纳米纤维产业化关键技术及其在液体分离领域的应用”项目、徐卫林科研团队与安徽华茂纺织股份有限公司等合作完成的“高质高效环锭纺纱先进技术及装备与智能化技术的开发与应用”项目、易长海科研团队与中山益达服装有限公司等合作完成的“牛仔服装洗水过程环境友好智能化关键技术的研究与应用”项目、姚金波科研团队与天津工业大学等合作完成的“生物酶连续式羊毛快速防缩关键技术及产业化”项目获一等奖。王罗新、张如全、刘洪涛、夏治刚科研团队的项目获二等奖。另外公司权衡教授的专利“含侧长链烷基的改性聚氨酯柔性高分子乳液的制备方法及其产品”在本届专利奖评选中获得优秀奖。

本次科技奖建议授奖项目已在中国纺织工业联合会网站-中国纺织科技网进行公示。